中国·必威(bw·西汉姆联)中文官方网站-West Ham Unite
集团首页
集团概况
集团简介
部门机构
领导风采
集团文化
集团荣誉
发展历程
社会责任
新闻动态
淮粮新闻
行业资讯
政策法规
信息公开
通知公告
主营业务
粮食政策性储备业务
“产购储加销”粮食全产业链
绿色食品产业
党建之窗
党建工作
学习教育
职工之家
党风廉政
通知公告
联系我们
新闻动态
news center
网站首页
>
新闻动态
>
通知公告
> 详情
淮粮新闻
行业资讯
政策法规
信息公开
通知公告
栏目
淮粮新闻
行业资讯
政策法规
信息公开
通知公告
最新动态
1
裕农公司开展安全生产大检查筑牢粮食安全防线
2
bw必威西汉姆联装卸服务采购项目(一次)成交结果公告
3
bw必威西汉姆联仓储安全部开展冬季安全大检查
4
淮南牛肉汤高品质肉牛供应基地牧场经营物料供应商库采购项目(一次)公开招标公告
5
bw必威西汉姆联装卸服务采购项目 (一次)竞争性谈判公告
6
bw必威西汉姆联召开年度财务工作会议部署决算审计工作筑牢高质量发展财务根基
7
淮河干流峡山口~涡河口段行洪区调整和建设工程建设项目施工准备工程施工中标(成交)结果公告
8
储备公司顺利完成市级储备油轮换任务
9
实业公司携手安徽农服科技开启高标准种植与全产业链发展新篇章
10
bw必威西汉姆联 法律顾问中标结果公示
联系电话
电话:0554-5337810
传真:0554-5337810
邮编:232000
地址:安徽省淮南市山南新区智慧谷6号楼5层
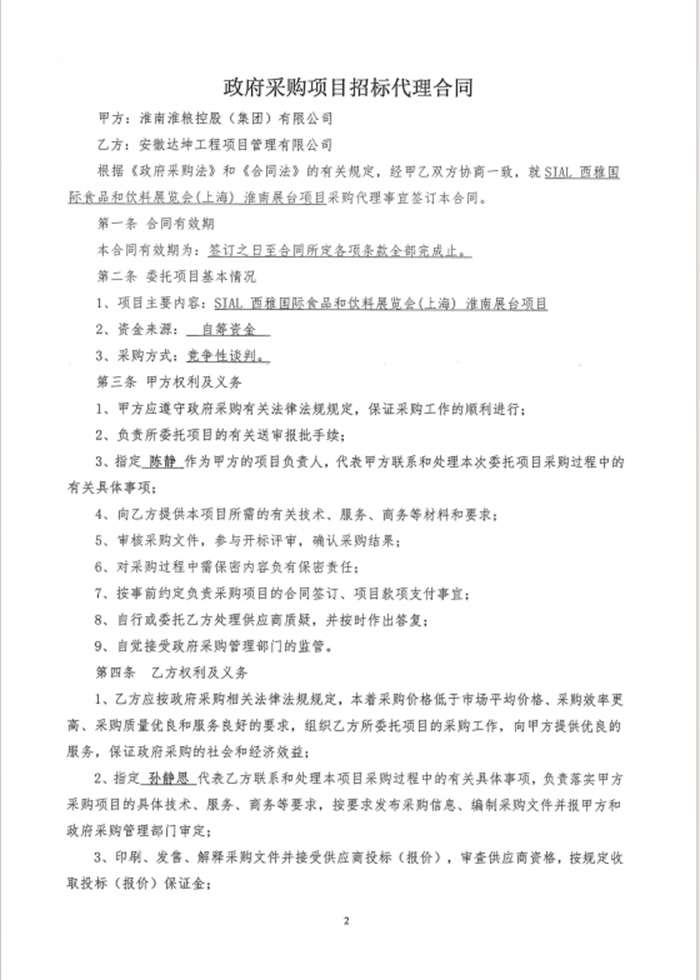
政府采购项目招标代理合同
发布时间:2025-04-25 作者:管理员 阅读:
0
次
上一篇:
淮南市第二轮土地承包到期后再延长三十年数据处理及其他相关技术服务采购项目(一次)竞争性磋商公告
下一篇:
淮南市第二轮土地承包到期后再延长三十年数据处理及其他相关技术服务采购项目(一次)成交结果公告